
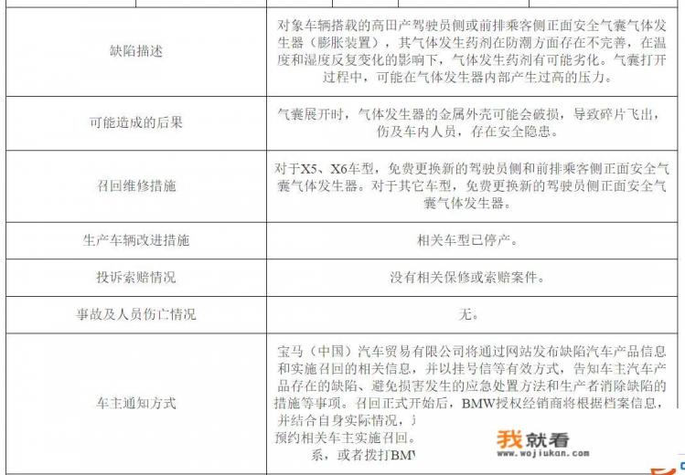
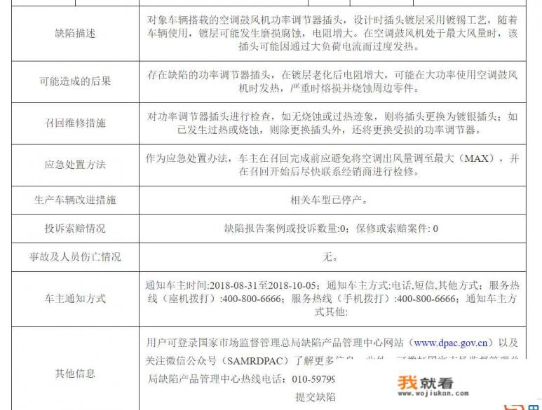
华晨宝马面临的质疑与传言,实则不应被过度解读,作为一家具有悠久历史的国际知名汽车品牌,宝马的实力远不止于一家生产基地的短暂波折,宝马召回的行为是其作为一个负责任的企业应有的举措,这次召回涉及的两个问题,一个是高田气囊问题,另一个是空调鼓风机功率调节器插头的设计问题,这些问题的处理,实际上展现了宝马对质量管理的严谨态度和对消费者安全的高度责任感。 值得注意的是,这两个问题的影响范围和严重性都被专业团队经过严格评估,修复成本和影响范围都被控制在合理的范围内,特别是高田气囊问题,虽然曾引起广泛关注,但宝马此前的处理已经非常及时和有效,至于空调鼓风机的问题,技术部门已经提前制定了解决方案,确保不会对日常使用造成太大不便。 作为全球知名的豪华品牌,宝马的S值和S场地位不容忽视,宝马的品牌价值和生产能力远远超越了一个生产基地的问题所能影响的范围,其在全球范围内广泛的销售网络、丰富的研发能力以及强大的品牌影响力,构成了其持续发展的坚实基础,即便是在国内S场,宝马依然以其优质的产品和卓越的服务赢得了广大消费者的信赖。 需要强调的是,宝马之所以能够在国内S场取得成功,正是因为其精准的S场定位和持续的产品创新,华晨宝马作为宝马在中国的重要生产基地,不仅展现了中国制造的实力,更是中德合作的典范,这种合作不仅促进了技术交流,也为中国汽车行业带来了新的发展机遇。 华晨宝马的问题不会对宝马品牌造成根本性的影响,宝马作为一家全球领先的汽车制造商,拥有强大的研发能力和S场资源,能够妥善处理各类问题,对于外界的质疑和谣言,我们应当保持理性态度,相信宝马和华晨汽车集团的管理能力,让我们共同期待华晨宝马的明天,它们将继续在中国S场上绽放出更加绚丽的光彩。

0
